?!DOCTYPE html>
相关新闻






作者:非羽|络 |点击? 0 | 旉Q?022-11-09
12月商它来喽!Q?/span>
本次12月商大促是^台SU的zdQ会q行全站买家的pushQ曝光机会多多,实力商家作ؓq_的高阶会员,有超多的资源扶持Q一定要报名Q!Q!
本次实力商家消费品和工业品分别有报名入口Q请商家对号入Q优先报名消费品M场和工业品主会场
注意Q本ơ报名与往期有所不同Q报名大促需要先报商再报?/span>
消费品行业主会场报商Q先报商后报品)
消费品主会场报品Q上会场必报Q?/span>
工业品主会场报商链接Q前|专场,必报Q?/span>
工业品主会场报品链接Q上会场必报Q?/span>
大促招商集合?/span>
实力商家报名配额是普通诚信通商家的2倍(ҎL{Q,且爆品通商品(历史款成功q的商品卛_Q不限配?amp;在搜推会有较大的加权Q请优先报名爆品通商品!Q!
大促报名ȝQ?/span>
大促节奏Q?/span>

大促基本玩法
单品99折,跨店采购z脓200-20Q单W订单较多可以?0张,卌高一ơ下单n受满4000元减400?/span>

商h节报名门槛及重点


q费指导模板
参加本次大促的商品需使用q费指导模板 Q?0天后可解锁更换其他模?/span>

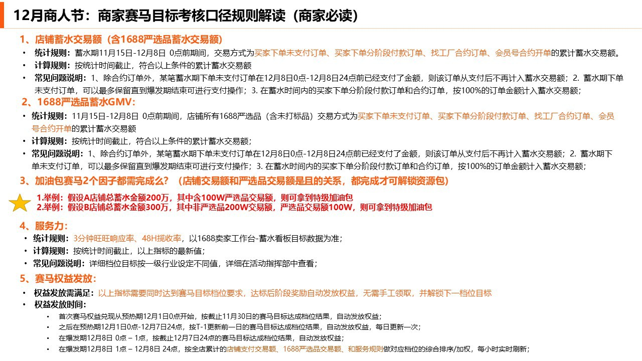
商h节自营销赛马玩法


今天的分享就先说到这,如果q有其他问题Q欢q大家评论区留言或者私信,羽会逐一为大家解{~